包装迷
登陆 / 注册 搜索

USERCENTER

SEARCHSITE

搜索

查看: 3037|回复: 0

[平面教程] 设计基础课——色彩设计和创意法则

[复制链接]

签到天数: 2706

该用户今日未签到

4299

回帖

12

声望

1862

共享银

管理员

Rank: 72Rank: 72Rank: 72Rank: 72Rank: 72Rank: 72Rank: 72Rank: 72

积分
28193
发表于 2024-12-25 15:46:52 | 显示全部楼层 |阅读模式
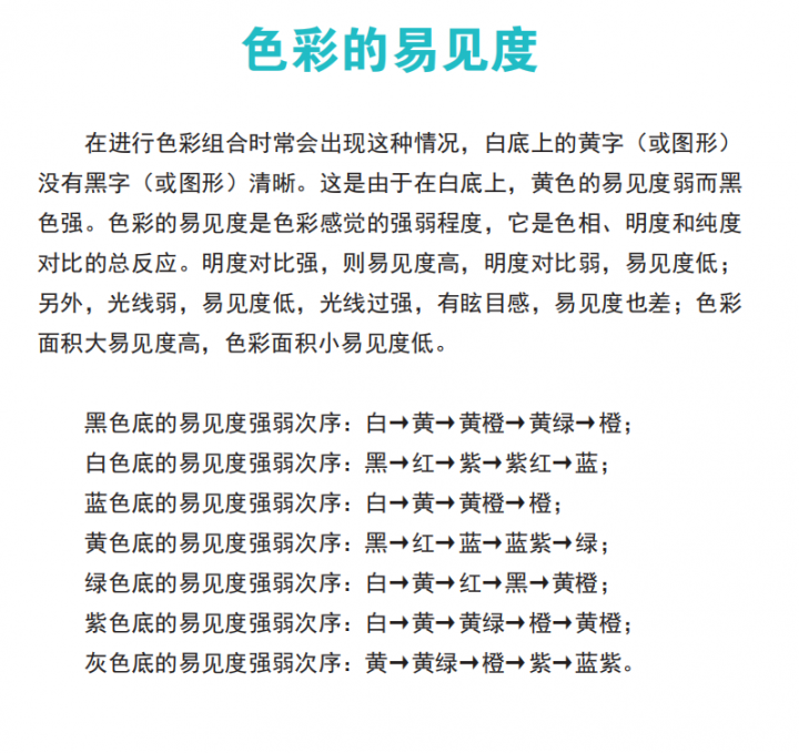
设计基础课——色彩设计和创意法则,两个非常基础的关于色彩设计书,喜欢的可以下载学习~

设计基础课——色彩设计

设计基础课——色彩设计

设计基础课——色彩设计

设计基础课——色彩设计

设计基础课——色彩设计

设计基础课——色彩设计

设计基础课——色彩设计

设计基础课——色彩设计

设计基础课——创意法则.pdf

2.15 MB, 阅读权限: 20, 下载次数: 1, 下载积分: 迷币 -2

售价: 2 共享银  [记录]

设计基础课——创意法则

设计基础课——色彩设计.pdf

2.71 MB, 阅读权限: 20, 下载次数: 3, 下载积分: 迷币 -2

售价: 2 共享银  [记录]

设计基础课——色彩设计

包装迷,www.packme.cn--为包装工程师和包装工程专业及包装从业者提供专业的技术讨论平台!(如需添加个性签名请到个人资料里面修改)
您需要登录后才可以回帖 登录 | 立即注册!

本版积分规则

QQ|小黑屋|包装迷丨PACKME ( 【浙ICP备13020736号-1】 )

GMT+8, 2026-3-18 05:36

快速回复 返回列表